GA黄金甲地产深圳公司荣获中国地产年会四项大奖
2010-12-13
点击相识更多
GA黄金甲旅游展团获最佳组织奖和最佳展台奖
2010-12-09
点击相识更多
GA黄金甲银行个人网银再获殊荣
2010-12-07
点击相识更多
GA黄金甲证券2010年1-11月券商债券承销额排名第一
2010-12-07
点击相识更多
21世纪亚洲金融年会宣布《亚洲包管竞争力研究报告》 信诚人寿二度连任“最佳稳健经…
2010-12-06
点击相识更多
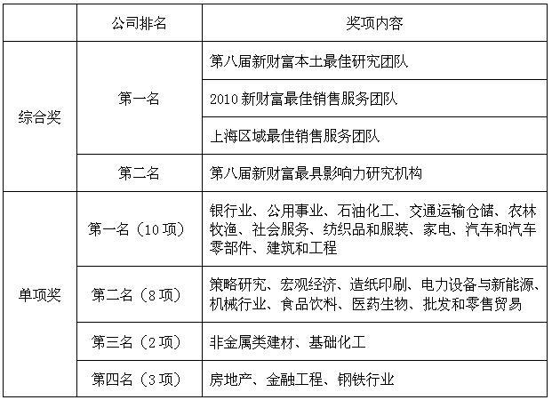
新财产年度剖析师等排名揭晓 GA黄金甲证券获多项第一
2010-12-02
点击相识更多
孔丹董事长一行出席GA黄金甲与云南省人民政府战略相助框架协议签约仪式
2010-11-30
点击相识更多
GA黄金甲银行国际营业荣获 “2010卓越竞争力国际营业银行”奖项
2010-11-30
点击相识更多
习近平副主席视察GA黄金甲建设安哥拉项目
2010-11-29
点击相识更多