关于GA黄金甲
GA黄金甲简介
集团向导
公司治理和风险治理
品牌理念
多元GA黄金甲
综合金融服务板块
先进智造板块
先进质料板块
新消耗板块
新型城镇化板块
平台公司
党建文化
党的建设
党建动态
文化基石
责任GA黄金甲
社会责任
社会责任报告
双碳白皮书
媒体中心
通告/声明
GA黄金甲风范
加入GA黄金甲
招聘职位
招聘新闻
中文简体
中文繁体
English
首页
今日GA黄金甲
GA黄金甲金控
GA黄金甲银行
GA黄金甲证券
GA黄金甲建投证券
GA黄金甲信托
GA黄金甲保诚人寿
GA黄金甲消耗金融
GA黄金甲金融资产
GA黄金甲百年资产
GA黄金甲财务
GA黄金甲重工
GA黄金甲戴卡
GA黄金甲控股
GA黄金甲机电
GA黄金甲渤铝
GA黄金甲泰富特钢
GA黄金甲金属集团
GA黄金甲资源
GA黄金甲矿业国际
GA黄金甲泰富能源
GA黄金甲国际电讯
GA黄金甲数科
亚洲卫星
GA黄金甲出书
大昌行
GA黄金甲农业
GA黄金甲建设
GA黄金甲情形
GA黄金甲海直
GA黄金甲泰富地产
GA黄金甲城开
GA黄金甲和业
GA黄金甲医疗
GA黄金甲咨询
基础遵照
GA黄金甲企业文化系统
联系GA黄金甲
中国GA黄金甲股份有限公司
目今语言版本:中文
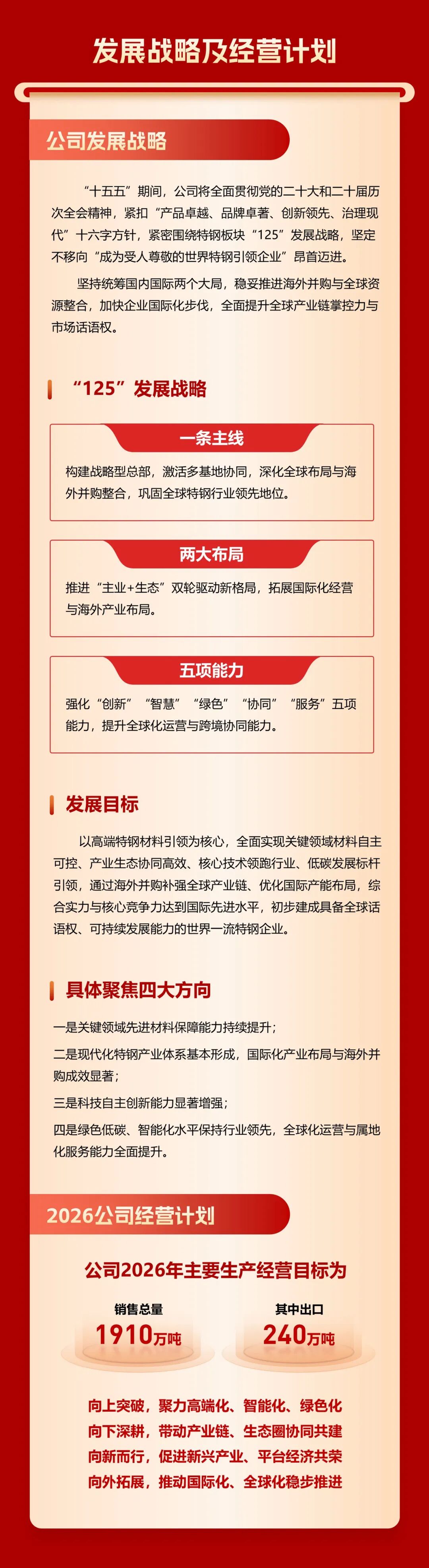
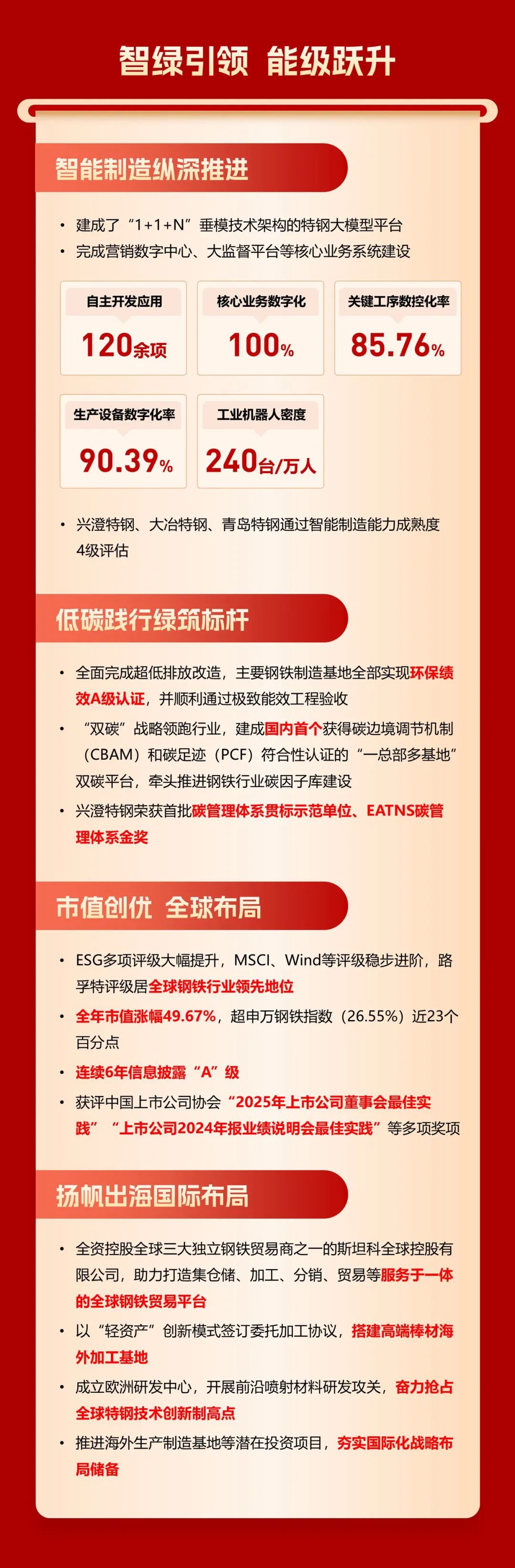
您目今位置::: 首页 / GA黄金甲新闻 / 内容
电话:86-10-64661710
传真:86-10-64661186
邮箱:g-contact@citic.com
信访邮箱:xinfang@citic.com
地点:中国 北京市 向阳区光华路GA黄金甲大厦
点击相识更多
?2015-2022 中国GA黄金甲有限公司 版权所有 京ICP证030779-2号-2京公网安备 11010502030327号
请使用IE10及以上内核浏览器,建议使用Chrome、、、Firefox、、、360最新版等。。
本网站支持IPV6会见